尊龙官方官网

首页| 尊龙(中国集团)官方网站首页 > 新闻中心> 正文

2018年中国海优势电行业政策全汇总 我国海优势电事业已全面启动

功夫:2019-01-25 浏览:1318次
? ? ?? 海上风电政策发展四大阶段

?我国海优势电的发展离不开当局政策的规划。大体而言 ,我国关于海优势电政策的出台大体可分为四个阶段:环境营造阶段、萌芽示范阶段、急剧发展阶段和全面加快阶段。

?2007年11月 ,中海油渤海湾钻井平台试验机组(1.5MW)的建成运行标志取我国海优势电政策的正式起步。在此以前 ,我国海优势电还处于环境营造阶段 ,国度关于海优势电的政策极少。

?2009年起头 ,我国海优势电政策相继出台。2010年 ,我国第一、亚洲第一个海优势电场——上海东海大桥10万千瓦海优势电场示范工程并网发电 ,标志取我国根基把握了海优势电的工程建设技术 ,为今后大规模发展海优势电堆集了经验。在有关政策的大力推动下 ,萌芽示范期我国海优势电场建设获得突破性进展。截至2013年年底 ,我国已实现的海优势电项目共有17个。

?2014年是我国“海优势电元年” ,我国海优势电产业经历了发作式增长 ,进入急剧发展期 ,海优势电政策导向也逐步明确 ,政策逐步由风电政策细分至海优势电政策。

?2016年之后 ,我国海优势电进入全面加快阶段。在此期间 ,我国海优势电政策出台越发密集、细化。

首页| 尊龙(中国集团)官方网站




?国度关于海优势电政策汇总


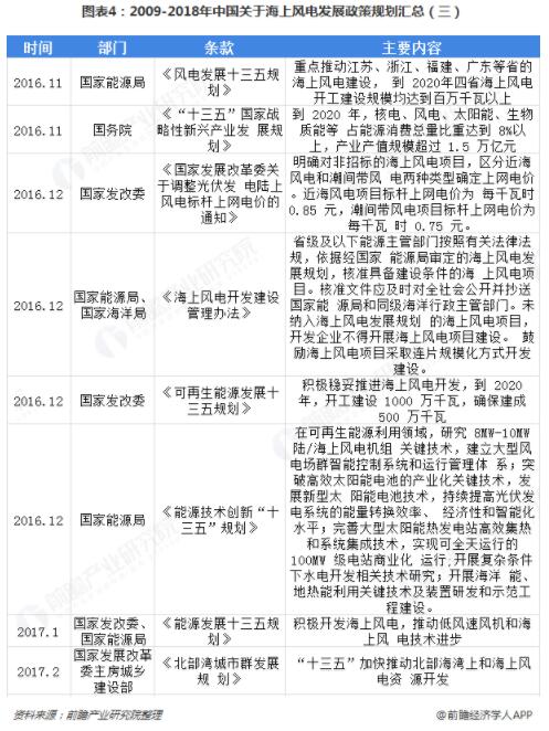
?2016年11月 ,国度能源局正式印发《风电发展“十三五”规划》 ,提出 ,到2020年底 ,风电累计并网装机容量确保达到2.1亿千瓦以上的总量指标;其中海优势电并网装机容量达到500万千瓦以上 ,力争累计并网容量达到5GW以上 ,沉点推动江苏、浙江、福建、广东等省的海优势电建设。陪伴着规划的出台 ,我国海优势电发展规划逐步明确。


首页| 尊龙(中国集团)官方网站



首页| 尊龙(中国集团)官方网站


首页| 尊龙(中国集团)官方网站


?国度“十三五”海优势电在建设及开工项目


?2016年-2017年 ,我国建成3个海优势电项目 ,共计602MW。2017年国内海优势电项目招标3.4GW ,较2016年同期增长了81% ,占全国招标量的12.5%。

?2017-2018年 ,我国核准海优势电项目18个 ,总计5367MW;开工项目14个 ,总计3985MW。其中 ,2017年开工项目达到2385MW ,超过我国现有海优势电装机规模 ,标志我国海优势电投资进入加快阶段。

首页| 尊龙(中国集团)官方网站


首页| 尊龙(中国集团)官方网站



首页| 尊龙(中国集团)官方网站



首页| 尊龙(中国集团)官方网站


?各省市关于海优势电“十三五”规划布局


?随着海优势电的发展 ,国度政策的明确 ,各地也积极布局海优势电。例如 ,2018年4月23日 ,广东省发改委颁布《广东省海优势电发展规划(2017-2030年)(建编)》 ,明确了广东省海优势电建设装机指标:到2020年底 ,开工建设海优势电装机容量1200万千瓦以上 ,其中建成投产200万千瓦以上 ,到2030年底 ,建成投产海优势电装机容量约3000万千瓦。其余省市 ,例如浙江、福建、山东、上海、河北也对海优势电做出布局规划。

首页| 尊龙(中国集团)官方网站


信息起源:北极星电力网 ?

【网站地图】